Ian
擁有工程背景和多年中高階人才招募經驗,憑藉著對科技產業及全球趨勢發展的深入了解,提供精準且專業的諮詢服務。
⾧期與各國客戶及高階管理者溝通協調,清楚知道各職位需求,透過諮詢提供您量身訂製的職涯發展建議和策略。
精準的職涯諮詢服務
Ian擁有豐富的招募專業知識與經驗,專精於硬體與製造、軟體與IT服務、半導體及相關製造、供應鏈管理,以及業務行銷與商業服務等領域。憑藉對市場動態和產業趨勢的敏銳洞察,為您提供最新的產業資訊和職業發展機會,幫助您在快速變化的職場環境中找到最合適的位置。
擅長分析並給予建議
擁有多年獵才經歷,與國內外企業招聘主管及數以萬計頂尖人才緊密合作,Ian 善於傾聽與理解您的需求,並結合專業知識與卓越的分析能力,提供最具價值的職業發展方案。無論是職業轉型還是晉升策略,Ian 都能給予全方位明確的指導與支持。
Jacqueline
在跨國金融機構及顧問公司服務多年的Jacqueline,積累了豐富的策略、規劃、併購和夥伴關係管理經驗。
擁有獨特的洞察力及具前瞻性的見解,協助您制定實質可行的計劃,在關鍵時刻做出明智的決策,逐步實現職涯里程碑。
國際專業與領導力
以全球知名的管理培訓計畫為起點,隨後在多個國家迅速崛起,成功領導跨職能及跨文化的高效團隊,並成為CEO和高階主管的信賴幕僚顧問。擁有豐富的全球化經驗,並對企業動態有深刻洞察,能夠提供前瞻性和務實的建議,並幫助您在當今複雜的全球職場中贏得競爭優勢。
量身打造職涯指南
憑藉與高階主管的密切合作及實際參與人才招募與職涯發展專案的經驗,對企業端對人才的期望有深刻的理解。結合高度同理心的諮詢風格與跨國文化工作的背景,從面試準備到長期職涯規劃,提供有效且獨特定製的協助與建議。
Vicky
擁有超過十年的科技、製造與零售等多個行業人力資源領導經驗,累積了扎實的專業背景與跨領域洞察力。
深耕於人力資源策略、人才管理與員工關係,能夠協助您將職業目標與企業需求精準對接,並提供具體可行的策略支持,助其在職涯發展中取得突破性成果。
分享知識,提升競爭力
在帶領多元團隊與推動組織成長的過程中,不僅致力於幫助個人應對職場挑戰,更積極分享實用的人力資源知識,幫助提升自我認知與職業競爭力。了解並善用核心原則是長期成功的關鍵,透過每次的指導將結合理論與實務,提供全面且深入的職業洞察,幫助您提升自我認知與競爭力,在職場中保持競爭優勢。
數據導向與個性化規劃
深刻理解企業對人才的需求,以數據分析與專屬輔導為基礎,協助專業人士發掘潛力、強化競爭優勢。無論是職業轉型、晉升規劃,還是設計未來的職涯藍圖,都能從中提供清晰的方向與具體的行動建議,幫助人才穩步邁向成功。
如果您正在尋找專業且精準的職涯諮詢服務,iNSearch Career Coach Team將以豐富的經驗和真誠的態度,為您提供最優質的服務,助您實現職涯目標。
服務項目 | Services
服務項目 | Services
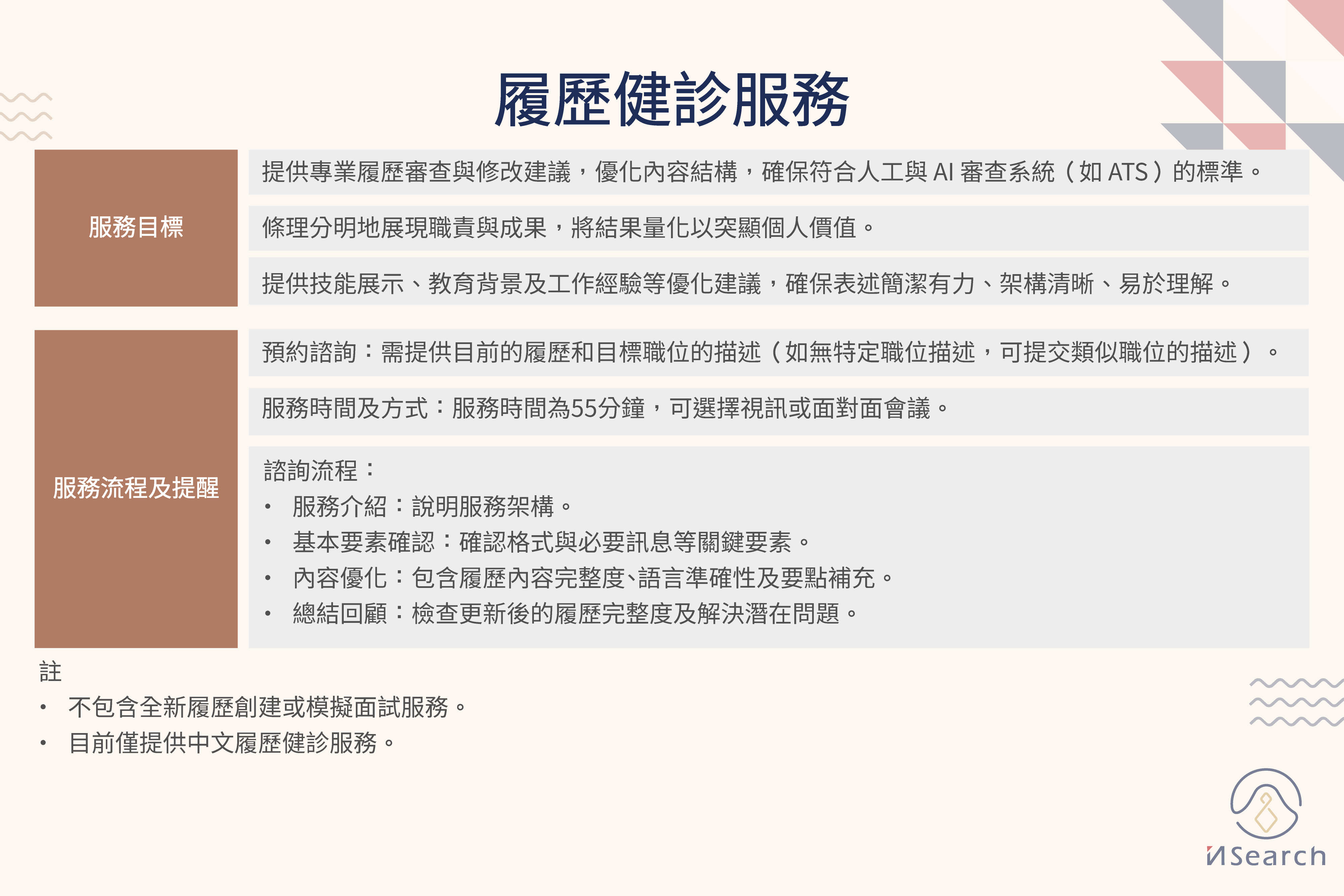
履歷健診
無論您是剛踏入職場的新鮮人,還是已經擁有多年經驗的專業人士,履歷是展現個人能力與經歷的第一步。當您準備進入職場或規劃職涯轉換時,履歷的質量將直接影響您是否能順利獲得面試的入場卷。我們的專業履歷健診服務致力於從多個角度優化您的履歷,讓它更具吸引力與競爭力,助您提升被雇主注意的機會。
為什麼選擇我們的履歷健診服務?
由專業顧問提供一對一的諮詢服務,根據您的職業背景和目標職位,精準調整履歷內容。協助您清晰地呈現個人專長與亮點,讓履歷更具說服力,吸引招募方的目光。我們的專業團隊都能提供專屬建議與支持,幫助您在眾多競爭者中脫穎而出,增加面試機會,開啟通往理想職涯的大門。

面試演練
面試是展示個人能力、經驗與潛力的關鍵時刻,成功與否取決於細節的把控與自我表現的準確性。邁向理想職涯的路上,若想提升面試表現,我們的專業模擬面試服務將全方位協助你克服面試中的種種挑戰,增強自信並發揮出最佳水準。
為什麼選擇我們的模擬面試服務?
我們的專業模擬面試服務不僅僅是演練,更包含深入的反饋與個性化的指導。根據您的職涯背景和應徵的職位需求,模擬貼近真實的面試情境,幫助您更精準地傳達自己。即使無法保證每次面試都能讓你立即獲得錄取,但我們的目標是讓你成為每位面試官心中印象深刻、難以忽視的候選人。

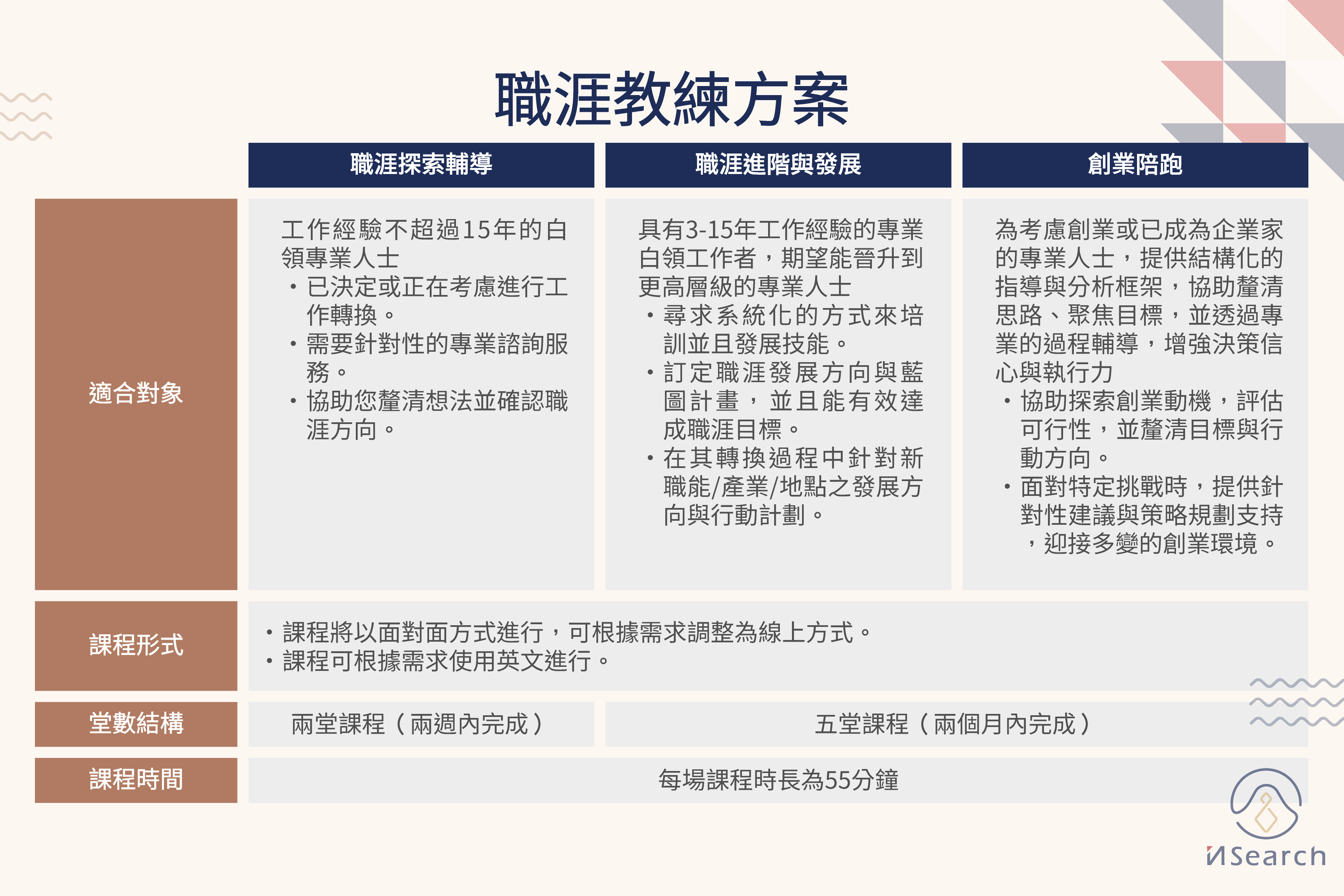
職涯教練
我們深知每個人的職涯挑戰與目標各有不同,無論您正面臨職業轉型、求職瓶頸,或是創業的不確定性。選擇卓恩的職涯教練服務,您將更清晰地了解自己的職涯方向,並制定專屬的行動計畫。
深入剖析您的潛力,協助提升關鍵技能與專業知識,為您的職業發展奠定堅實基礎。透過定期會議中,我們提供結構化的框架與支持,確保您專注於目標,同時有效追蹤進度,調整策略。
此外,我們以客觀的第三方視角,幫助您發現盲點,挑戰既有的限制性信念,激發全新的可能性。讓我們攜手合作,助您開創屬於自己的職涯新篇章!









